北京农学院2025考研部分专业初试科目调整
2024/9/26 13:58:23
来源: 网络
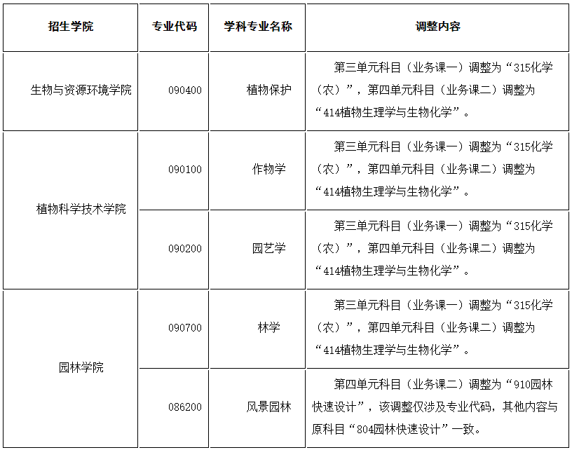
2025考研生要注意啦,每年9月份,各个考研院校会陆续发布当年考研招生简章,考研专业目录、初试复试参考书目等,北京农学院发布2025硕士研究生考试部分专业初试科目调整,海天考研网为大家整理如下。

请考生注意:最终初试考试科目以学校后续发布的2025年硕士研究生招生简章为准。
北京农学院研究生院
2024年9月24日

公告详情:https://yz.bua.edu.cn/info/1089/3899.htm
对自己成绩没有把握的2025考研生,可以提前研究一下往年试题情况和分数情况,考研择校要慎重,多关注考研目标院校动态。海天考研冲刺集训营老师提炼核心知识点多维度分析政治、数学、英语、专业课核心考点,强化答题技巧,科学备考1v1合理定制规划,助力2025研究生初试、复试备考,快加入一起复习吧!

热门推荐



