曲阜师范大学工学院2025考研学硕初试科目调整
2024/8/28 13:44:40
来源: 网络
2025考研生要注意啦,每年9月份,各个考研院校会陆续发布当年考研招生简章,考研专业目录、初试复试参考书目等,曲阜师范大学工学院发布2025硕士研究生考试初试科目调整,海天考研网为大家整理如下。
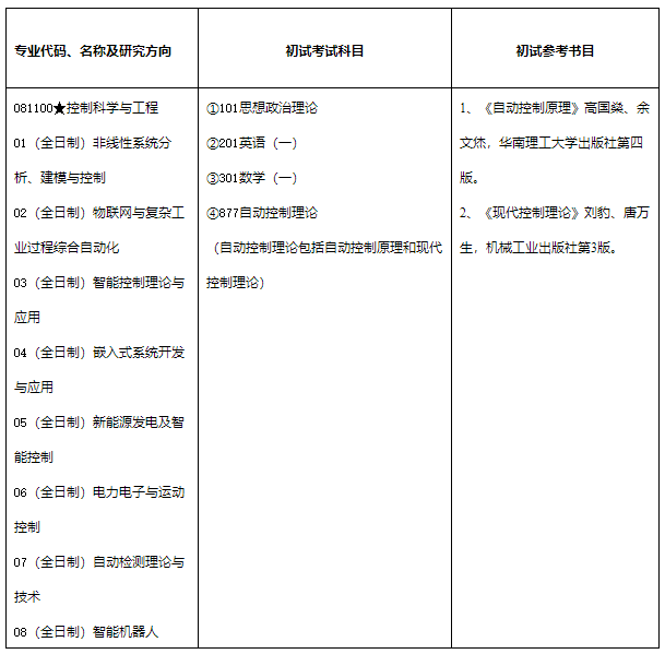
为进一步做好学科融合与发展,经研究决定,曲阜师范大学工学院预计自2025年起调整学术学位硕士研究生考试科目,具体以《曲阜师范大学2025年学术型硕士研究生招生专业目录》为准,为便于考生提前做好复习准备,提前预告如下:

公告详情:https://gxy.qfnu.edu.cn/info/1033/11438.htm
对自己成绩没有把握的2025考研生,可以提前研究一下往年试题情况和分数情况,考研择校要慎重,多关注考研目标院校动态。海天考研冲刺集训营老师提炼核心知识点多维度分析政治、数学、英语、专业课核心考点,强化答题技巧,科学备考1v1合理定制规划,助力2025研究生初试、复试备考,快加入一起复习吧!

热门推荐




