中国科学院烟台海岸带研究院2025硕士研究生考试科目参考
2024/8/1 11:26:47
来源: 网络
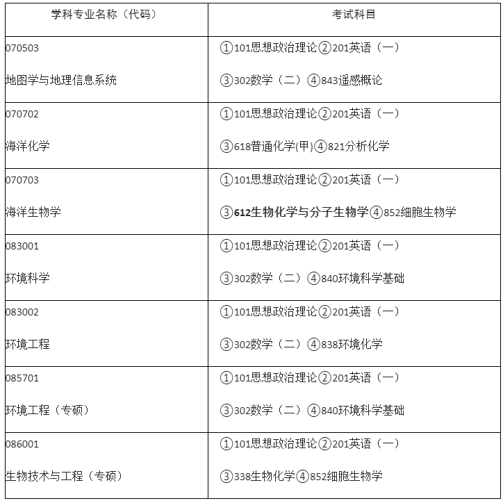
2025考研生要注意啦,每年9月份,各个考研院校会陆续发布当年考研招生简章,考研专业目录、初试复试参考书目等,中国科学院烟台海岸带研究院发布2025硕士研究生考试科目参考,海天考研网为大家整理如下。

注:因中国科学院大学统一命题科目调整,610分子生物学已从统一命题科目中去除,将以612生物化学与分子生物学替代。以上是参照去年招生目录的考试科目,请大家先按以上科目准备。招生目录编制完成后以公布的招生专业目录为准。
公告详情:http://yic.cas.cn/yjsjy/yjssszs/202407/t20240726_7236206.html
对自己成绩没有把握的2025考研生,可以提前研究一下往年试题情况和分数情况,考研择校要慎重,多关注考研目标院校动态。海天考研集训营老师提炼核心知识点多维度分析政治、数学、英语、专业课核心考点,强化答题技巧,科学备考1v1合理定制规划,助力2025研究生初试、复试备考,快加入一起复习吧!

热门推荐




