首都师范大学2025考研初试科目调整
2024/7/4 15:38:52
来源: 网络
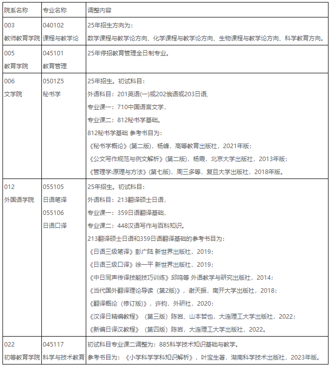
2025考研生要注意啦,每年9月份,各个考研院校会陆续发布当年考研招生简章,考研专业目录、初试复试参考书目等,首都师范大学发布2025考研初试科目调整,海天考研网为大家整理如下。

首都师范大学研究生院
2024年7月3日
公告详情:https://grad.cnu.edu.cn/zs1/sszs/117426f2c20348f8b493b5ca48179bcb.htm
对自己成绩没有把握的2025考研生,可以提前研究一下往年试题情况和分数情况,考研择校要慎重,多关注考研目标院校动态。海天考研集训营老师提炼核心知识点多维度分析政治、数学、英语、专业课核心考点,强化答题技巧,科学备考1v1合理定制规划,助力2025研究生初试、复试备考,快加入一起复习吧!

热门推荐




